Warning:
JavaScript is turned OFF. None of the links on this page will work until it is reactivated.
If you need help turning JavaScript On, click here.
The Concept Map you are trying to access has information related to:
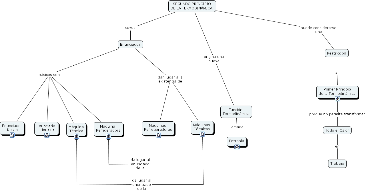
SEGUNDO PRINCIPIO DE LA TERMODINÁMICA cuyos Enunciados, Máquinas Térmicas da lugar al enunciado de la Máquina Térmica, Restricción al Primer Principio de la Termodinámica, Enunciados básicos son Enunciado Clausius, Enunciados básicos son Máquina Térmica, Enunciados básicos son Enunciado Kelvin, Enunciados básicos son Máquina Refrigeradora, Enunciados dan lugar a la existencia de Máquinas Térmicas, Enunciados dan lugar a la existencia de Máquinas Refregeradoras, Máquinas Refregeradoras da lugar al enunciado de la Máquina Refrigeradora, Primer Principio de la Termodinámica porque no permite transformar Todo el Calor, Función Termodinámica llamada Entropía, Todo el Calor en Trabajo, SEGUNDO PRINCIPIO DE LA TERMODINÁMICA puede considerarse una Restricción, SEGUNDO PRINCIPIO DE LA TERMODINÁMICA origina una nueva Función Termodinámica