WARNING:
JavaScript is turned OFF. None of the links on this concept map will
work until it is reactivated.
If you need help turning JavaScript On, click here.
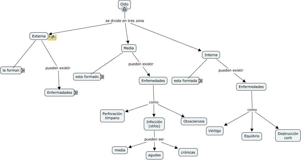
Este Cmap, tiene información relacionada con: Oido, Enfermedades como Equiibrio, Enfermedades como Canales Semicircuares, Enfermedades como Vértigo, Interna esta formado por cóclea ósea, Infección (otitis) pueden ser media, Enfermedades como cóclea membranosa, Enfermedades como Destrucción corti, Enfemedades como Perforación tímpano, Externa pueden existir Enfermedades, pelos son las encargadas gándulas, Infección (otitis) pueden ser agudas, Media pueden existir Enfemedades, Externa la forman Pabellón auditivo, Externa la forman Conducto auditivo externo, Media esta formado trompa de Eustaquio, pelos son las encargadas segragación de la cera, Enfermedades como cóclea ósea, Oído se divide en tres zona Interna, Enfemedades como Infección (otitis), Interna esta formado por cóclea membranosa