WARNING:
JavaScript is turned OFF. None of the links on this concept map will
work until it is reactivated.
If you need help turning JavaScript On, click here.
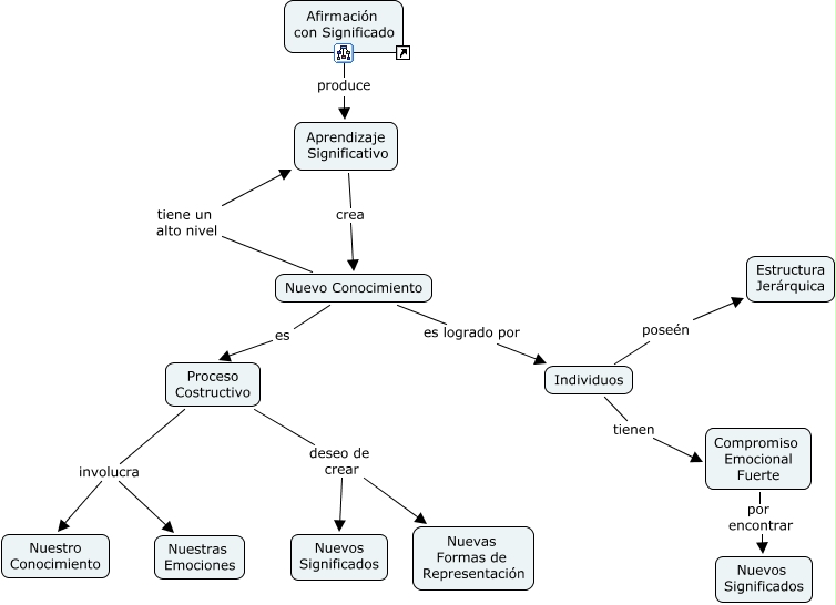
Este Cmap, tiene información relacionada con: aprendizaje significativo, Afirmación con Significado produce Aprendizaje Significativo, Proceso Costructivo deseo de crear Nuevos Significados, Individuos poseén Estructura Jerárquica, Compromiso Emocional Fuerte por encontrar Nuevos Significados, Individuos tienen Compromiso Emocional Fuerte, Aprendizaje Significativo crea Nuevo Conocimiento, Nuevo Conocimiento es Proceso Costructivo, Proceso Costructivo involucra Nuestras Emociones, Proceso Costructivo involucra Nuestro Conocimiento, Nuevo Conocimiento tiene un alto nivel Aprendizaje Significativo, Nuevo Conocimiento es logrado por Individuos, Proceso Costructivo deseo de crear Nuevas Formas de Representación